赣州51龙凤茶楼论坛一品楼品楼论坛,一凤一楼论坛官网,一品楼凤楼信息论坛发布页,郑州龙凤sh419论坛

连续激光清洗(便携激光清洗机)

浪起激光2022-02-2066000

近几年随着激光器相关技术在我国的迅速发展,激光清洗机的应用也越来越普遍,受到了人们广泛的关注。但大多数人对激光清洗设备还不是很了解,价格依据什么而定?又有哪些优缺点?

看完这篇文章您就有大概的了解!

一、激光清洗机的价格

首先要明确的一个概念就是 激光清洗机很难有一个固定的价格,只会有一个大体的价格区间。这是因为激光清洗机一般都是定制的。

同样是200W风冷式手持激光清洗机,有些厂家用来对轮胎模具除锈除漆除积碳,有的厂家用来对芯片PCB电路板去镀层,前者可能需要更快速高效,控制系统就会要求安装PIC,后者希望能实时监测相关数据,就会要求安装PLC;是高斯光还是平顶光、脉冲还是连续、QCS还是QBH,都要具体而定。

并且为了达到对相应待清洗基材的最佳清洗效果,通常需要根据不同基材的特性去调节相应的光纤长度、场镜焦深、输出功率、脉宽和扫描速度等参数。

连续激光清洗(便携激光清洗机)  第1张

浪起激光工艺部产品调试

小功率段相同型号的激光清洗机价格往往都略有不同,更别说那些超高功率段的激光清洗机了:用来对航空航天、船舶高铁等大型设备除漆的8000W以上的复合激光清洗机,一般要根据客户的设备场地、使用环境等条件重新设计制造,价格往往都是实地测算后才能确定的。

可以说不同客户购买的激光清洗机都不会完全相同。这就是为什么它没有准确定价的缘故。

即便如此,相同功率段的清洗设备在市场上还是有一个大体的价格区间的,比如100~300W的激光清洗机,如今的市场价格一般在15-40万之间;1000W的清洗机价格则在100-120万之间。依据各生产厂家各自的技术工艺、专业程度等有所波动。

但这个价格区间也极度不确定,会随着技术的突破、工艺的升级而不断变化——这是个技术迭代速度不输互联网的产业:2018年激光清洗机还停留在100W的级别,而2022年不出意外已经可以突破万瓦级别了。

连续激光清洗(便携激光清洗机)  第2张


所以还是要根据自身的需求做好沟通,不要太执着于固定价格。

二、激光清洗机都有哪些优缺点?

那么激光清洗机对比其他清洗手段来说,都有哪些优点,又有哪些缺点呢?

优点在于:它在清洗能力技术层面和工艺层面上几乎胜过所有传统的工业清洗方式;

缺点在于:发展时间太短,发展速度还不够快。目前还未能覆盖工业清洗全范围。

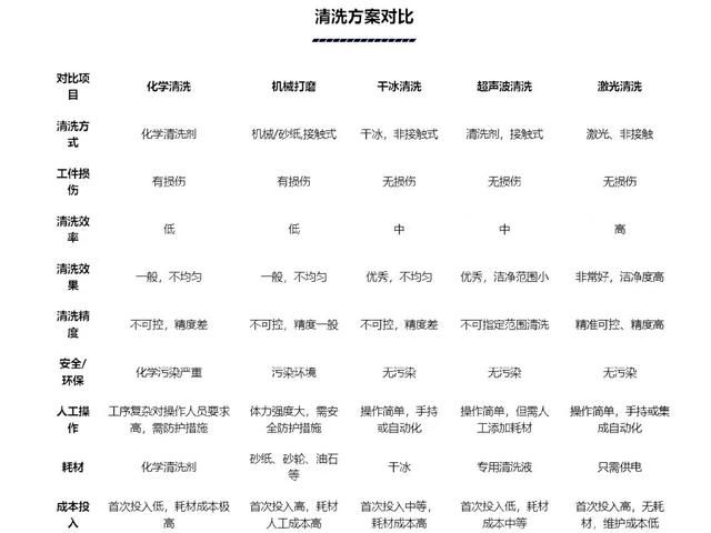
传统的工业清洗都有各种弊病:

喷砂清洗会对基材造成损伤,产生大量的粉尘污染,若是密闭箱里进行小功率喷砂污染还相对较小,在开放空间进行大功率喷砂,会带来巨大的扬尘困扰;

湿法化学清洗会有清洗剂残留,清洗效率不够高,对基材酸碱性和表面亲疏水性等有影响,且会造成环境污染;

干冰清洗成本高昂,举例而言,国内排名在20-30名左右的轮胎厂,采用干冰清洗工艺一年的耗材费用就接近80-120万。并且其产生的次级废物不便回收;

超声波清洗不能去除涂镀层,无法清洗软性材料,且对亚微米级的颗粒污染无能为力;

总的来说这些清洗工艺都有各种各样的不便,无法满足制造业清洗环节对环?;蛘咝实囊?。

连续激光清洗(便携激光清洗机)  第3张

传统清洗方式无法达到国家标准

激光清洗的优点就是在技术层面实现非接触、更精确干净,可远程操控、选择性去除、实现半自动化或全自动无人车间。比如漆层选择性去除这一应用上,激光清洗就可以精确去除到微米级别的某一层,并且去除后表面质量达到Sa3级(最高等级),表面硬度、粗糙度、亲疏水性等都能最大限度的原样保存。

与此同时,单位成本、能耗、效率等方面都比其他清洗方式更优。对环境更是可以做到工业级别零污染。

连续激光清洗(便携激光清洗机)  第4张


至于缺点,激光清洗机的缺点就是发展速度还不够快。目前还未能覆盖工业清洗全范围,大范围应用的工业领域基本集中在模具、金属材料等中端市场。

在应用人工打磨、用角磨机、钢丝刷、刮刀来除漆除锈的一些低端市场,激光清洗机体积显得过于庞大,目前市面上最小的激光清洗机也有行李箱大小,全球最小的激光头是水滴激光研发的5代激光头,做到和香烟盒一般大?;灸苈愠Ъ倚枨?,但和传统工具比起来仍需进一步改进。

而在高端清洗市场,比如船舶大修的除漆工作,虽然很多船厂提出想用激光清洗,但目前的激光清洗在效率上比起化学清洗,高压水清洗等传统方式而言,还无法达到船厂的要求


但技术的迭代是迅速的,2016年国内第一台激光清洗机才问世;2018年国内激光清洗机还停留在百瓦级别;2019年光纤激光器技术突破1000W;2020年,国产清洗用光纤激光器功率才突破2000W。

去年我们水滴激光领先市场,率先突破6000W激光清洗机设备技术,目前已能做到8000W复合激光清洗。相信覆盖全范围功率段工业清洗也就在这一两年之内。

连续激光清洗(便携激光清洗机)  第5张

浪起激光各功率段产品

随着国家对碳排放的要求越来越严格,对制造业转型升级的红头文件越来越明确,绿色环保、高效节能的激光清洗逐渐对喷砂、湿法化学清洗等产业形成降维打击。

相信在不久的将来,激光清洗必将替代传统清洗行业,成为工业清洗领域的颠覆者!

本文链接:http://yingkou.zssekrle.cn/sell/1494.html 转载需授权!

  • 激光清洗鞋子模具:高效,不伤模具,环保

    激光清洗鞋子模具:高效,不伤模具,环保

    一.模具生产残留模具在生产过程中,模具表面会不可避免地积累脱模剂残留、橡胶/塑料附着物、油污等污染物,这些污染物如果清洗不彻底,将直接导致产品瑕疵、纹理模糊、甚至整批产品报废。二.传统清洗超声波与洗模...

    供求信息2026-03-05
  • 脉冲激光清洗机参数介绍(一)光束质量M2和BPP数值的解释和关联

    脉冲激光清洗机参数介绍(一)光束质量M2和BPP数值的解释和关联

    1.M2-------光束质量M2越接近1,光束越接近完美高斯光。M2越大,光束越“乱”、越散。单模光纤激光器M2≈1.1~1.3多模光纤激光器M2=2~10甚至更大2.BPP-...

    供求信息2026-02-27
  • 激光除锈机除锈高度最高是多少

    激光除锈机除锈高度最高是多少

    激光除锈机的“除锈高度”分两种理解:激光头到工件的工作距离(焦距)、设备能作业的垂直高度(高空作业)。一、激光头到工件的最大工作距离(焦距)这是激光有效除锈的最大距离,决定手持/自动化时的操作...

    供求信息2026-02-27
  •  如何正确使用激光除锈机处理货车车厢?

    如何正确使用激光除锈机处理货车车厢?

    一、准备工作(必须做)设备选择功率:1000W~2000W光纤激光除锈机模式:脉冲/连续均可,除厚漆用连续更快防护激光防护眼镜手套、长袖工作服周围禁止站人,拉警戒线车厢预处理清理泥土、砂石、积水...

    供求信息2026-02-26
  • 橡胶模具清洗行业解决方案

    橡胶模具清洗行业解决方案

    浪起激光橡胶轮胎模具清洗、橡胶平面模具清洗领域,对于不同类型模具存在的硫化物残留、油污附着难清理,以及传统喷砂清洗易造成模具表面磨损、化学清洗污染环境且需长时间拆卸停工的痛点,国源激光精准攻克不同模具...

    供求信息2026-02-25
  • 激光除锈机的维护和保养方法有哪些?

    激光除锈机的维护和保养方法有哪些?

    激光除锈机维护保养方法一、日常保养(每次用完必做)清洁镜头/保护镜片用无尘纸+无水乙醇轻轻擦有油污、灰尘、烧点必须马上换镜片脏=功率下降、易烧机清理枪头、散热口扫掉灰尘、铁锈粉末不要让粉尘进...

    供求信息2026-02-25
  • 激光除锈机适用范围 / 能除什么锈

    激光除锈机适用范围 / 能除什么锈

    激光除锈机适用范围&能除什么锈一、能除的「锈/涂层」类型铁锈:红锈、黄锈、氧化皮、浮锈、厚锈层油漆/涂层:底漆、面漆、喷塑、烤漆、油墨、胶层氧化层:铝氧化、铜氧化、不锈钢发黑、焊接...

    供求信息2026-02-24
  • 浪起激光:激光除锈中,如何选择合适的激光器?

    浪起激光:激光除锈中,如何选择合适的激光器?

    在工业生产、文物?;ぁ⒑娇蘸教斓攘煊?,激光除锈技术凭借高效、环保、无损伤等优势,正逐渐取代传统清洗方式。然而,面对固体、气体、半导体等不同类型的激光器,以及复杂多样的清洗需求,如何精准选择合适的设备,...

    供求信息2026-02-24
  • 2026年激光除锈机的价格

    2026年激光除锈机的价格

    一、机器类型激光除锈机:分为1500瓦2000瓦3000瓦6000瓦脉冲激光清洗机:分为200瓦300瓦500瓦 二、2026年激光除锈机价格整体走势总览2026年,激光除锈机市场...

    供求信息2026-02-23
  • 清洗模具优先选择脉冲激光清洗机

    清洗模具优先选择脉冲激光清洗机

    脉冲激光清洗模具是高效、无损的模具清洁技术,核心优势是不损伤模具基材、清洁彻底且环保。核心原理利用短脉冲激光的高能量,瞬间汽化模具表面的油污、积碳、锈蚀等污染物。激光与基材作用时间极短(纳秒/皮秒...

    供求信息2025-11-14

猜你还喜欢这些...