赣州51龙凤茶楼论坛一品楼品楼论坛,一凤一楼论坛官网,一品楼凤楼信息论坛发布页,郑州龙凤sh419论坛

  • 光纤激光切割机开一小时多少电费

    光纤激光切割机开一小时多少电费

    #激光切割机光纤激光切割机的电力消耗主要有几个方面(金属激光切割机)1、激光发生器(根据发生器的功率而定,一般2000W的发生器要在30KVA左右。4000W的发生器在50KVA左右,功率越大电力消耗越大)2、...

    操作指南2020-05-26
  • 激光切割机在切生锈铁板时需要注意什么

    激光切割机在切生锈铁板时需要注意什么

    #激光切割机在国内,不管是南方和北方,金属产品生锈是很正常的事情,就像铁板和碳钢等金属材料生锈是一种非常正常的现象。生锈的钢板,你能用激光切割机直接切割吗?答案当然是:不?! ∥颐嵌贾兰す馇懈罨且恢终惩林破?,...

    阅读学习2020-02-07
  • 光纤激光切割机切割钢板时常见的问题

    光纤激光切割机切割钢板时常见的问题

    #激光切割机日常批量切割钢板时会出现持续加工一段时间后,切割加工质量变差的情况。激光切割机参数设置调整到最.优解决方法。1.加工一段时间后出现挂渣主要是因为融化的金属不能通畅的从割缝中排出导致。其可能的原因有:激...

    操作指南2020-02-06
  • 对于激光切割机而言,自动调焦功能很关键

    对于激光切割机而言,自动调焦功能很关键

    #激光切割机 激光切割机切割金属板材不仅切精度高而且断面光滑无毛刺,无论是切割厚板还是薄板都能达到不错的效果,然而,这些效果都是与激光切割机的焦点控制是脱不了关系的?! ∧敲?,什么叫焦点控制呢?熟悉激...

    阅读学习2019-08-22
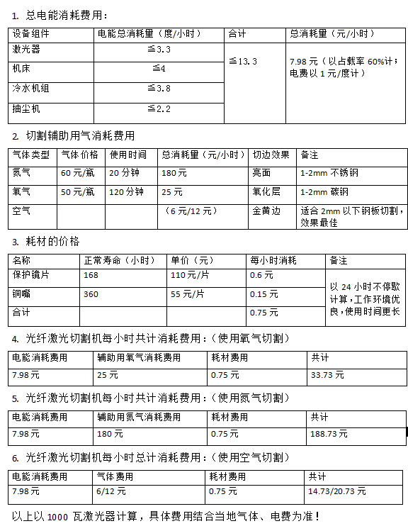
  • 图表真想:1000瓦光纤激光切割机消耗成本费用

    图表真想:1000瓦光纤激光切割机消耗成本费用

    #激光切割机光纤激光切割机是板材切割首选机器,目前已经普及到各行各业,激光切割精度高,切割物品无需二次打磨,那么一台激光切割机使用过程中有多少损耗或者说使用成本是多少呢?今天浪起激光用一张图片来计算一下:...

    阅读学习2019-08-12
  • 光纤激光切割机使用六大注意事项

    光纤激光切割机使用六大注意事项

    #激光切割机目前使用比较广泛的激光切割机就属光纤金属激光切割机了,光纤激光切割机的特点是切割速度快,切割精度高,适用材料广等特点。不过在适用过程中,因为人为的操作不当,导致经常出现问题,因此包养工作一定要做到位。...

    阅读学习2019-05-08
  • 激光切割不锈钢和碳钢的调试方法

    激光切割不锈钢和碳钢的调试方法

    #激光切割机本文转自中科光汇激光切割机调试实验:如果在切割材料过程中严格控制激光切割工艺参数,就能保持切割质量好。而影响材料切割质量最重要的工艺参量是切割速度、激光功率、焦点位置、辅助气体气压、喷嘴高度、喷嘴直径...

    操作指南2019-03-09
  • 关于光纤激光切割机镜片清晰的方法

    关于光纤激光切割机镜片清晰的方法

    #激光切割机光纤激光切割机是目前金属加工行业最为热门的机器,其加工能力和性价比也比较高,由于机器本身带有很多镜片,保护镜片、聚焦镜片等等,今天浪起激光简单分享一下关于镜片保养清洗的方法:在镜片的安装和清洗过程中,...

    阅读学习2019-01-19
  • 激光切割机不同功率切割不锈钢速度对比表

    激光切割机不同功率切割不锈钢速度对比表

    #激光切割机上表为不同功率激光切割机所对应的不锈钢氮气切割的速度对比??杉圆恍飧智懈疃裕す馄鞴β试礁?,切割速度就越快。光纤激光切割机常用的切割辅助气体有氧气、氮气、空气三种。但由于氮气、氧气成本均高于压缩空...

    阅读学习2019-01-12
  • 如何选择激光切割机的辅助气体

    如何选择激光切割机的辅助气体

    #激光切割机 激光切割机可以使用的辅助气体主要有氧气、氮气、空气以及氩气这几种,下面我们针对不同的辅助气体,给大家介绍一下其用途和特点,仅供大家参考使用。1、空气空气可由空气压缩机直接提供,所以与其他...

    阅读学习2018-11-03
  • 食品机械中光纤激光切割机显身手

    食品机械中光纤激光切割机显身手

    #激光切割机传统加工方法需求开模、冲压,剪板、折弯等多个环节,工作功率低、模具耗费大,使用本钱高,严重的阻止了食物机械行业立异开展的脚步。较于传统的加工工艺,光纤激光切割机在食品机械生产中的功能特性。1、安全卫生...

    阅读学习2018-10-24
  • 激光切割机比较重要的质量标准

    激光切割机比较重要的质量标准

    #激光切割机一、金属激光切割机作为高效的钣金加工工具,已广泛的运用在各行业当中。但不少人在选购或使用金属激光切割机时,却并清楚怎样判断激光切割机的加工质量,从而选购高质量的金属激光切割机产品。二、粗糙度金属激光切...

    操作指南2018-09-25
?? ? 1 2 3 4 ? ??